Internetworking Technology Overview.
List of Figures
Communication Between Two Computer Systems
Relationship Between Adjacent Layers in a Single System
Headers and Data
Destination/Next Hop Routing Table
Switching Process
Slow Convergence and Routing Loops
Internetworking Product Functionality
Local and Remote Bridging
IEEE 802.3/IEEE 802.5 Bridging
Typical Network Management Architecture
IEEE 802.3 Physical-Layers Name Components
Ethernet V2.0 and IEEE 802.3 Physical Characteristics
Ethernet and IEEE 802.3 Frame Formats
IBM Token Ring Network/IEEE 802.5 Comparison
IBM Token Ring Network Physical Connections
IEEE 802.5/Token Ring Frame Formats
FDDI Standards
FDDI Nodes:DAS,SAS, and Concentrator
FDDI DAS Ports
Station Failure, Ring Recovery Configuration
Faild Wiring, Ring Recovery Configuration
Use of Optical Bypass Switch
FDDI Frame Format
UltraNet and the OSI Reference Model
UltraNet Network System
HSSI Technical Characteristics
HSSI's Four Loopback Tests
PPP Frame Format
Sample ISDN Configuration
ISDN Physical-Layers Frame Formats
LAPD Frame Format
ISDN Circuit-Switched Call Stages
SDLC Frame Format
Typical SDLC-Based Network Configuration
X.25 Model
X.25 and the OSI Reference Model
X.25 Frame
X.121 Address Format
LAPB Frame
Frame Relay Frame
Frame Relay Addressing
LMI Message Format
Global Addressing Exchange
Hybrid Frame Relay Network
SMDS Internetworking Scenario
Single-CPE and MULTI-CPE Configurations
Encapsulation of User Information by SIP Levels
SIP Level 3 PDU
SIP Level 2 PDU
Segment Type Values
AppleTalk and the OSI Reference Model
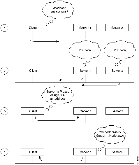
AppleTalk Address Selection Process
AppleTalk Entities
Sample AppleTalk Routing Table
Sample AppleTalk ZIT
DNA and the OSI Reference Model
DNA Phase IV Routing Layer Header
DECnet Phase IV Routing Protocol Cost Calculation
DECnet Address
DECnet Level 1 and Level 2 Routers
Internet Protocol Suite and the OSI Reference Model
IP Packet Format
Class A, B and C Address Formats
Subnet Address
Sample Subnet Address
Internet Architecture
IP Routing Table
TCP Packet Format
Internet Protocol/Application Mapping
NetWare and the OSI Reference Model
Ethernet,IEEE 802.3, and IPX Encapsulation Formats
OSI Primitives
OSI Address Format
Principle OSI Upper-Layer Protocols
VINES Protocol Stack
VINES Address Format
VINES Address Selection Process
VINES Routing Algorithm
VIP Packet Format
XNS and the OSI Reference Model
IDP Packet Format
Typical RIP Routing Tabble
RIP Packet Format
Count-to-Infinity Problem
Split Horizons
IGRP Packet Format
Split Horizons
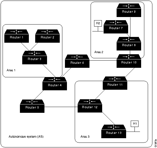
Hierarchical OSPF Internetwork
Split Horizons
EGP and the ARPANET
EGP Packet Format
EGP Message Types
BGP Packet Format
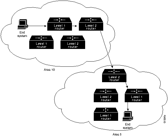
Hierarchies in OSI Internetworks
ESH and ISH Packet Formats
IS-IS Logical Packet Format
Is-Is Common Header Format
Transparent Bridging Table
Inaccurate Forwarding and Learning in Transparent Bridging Environments
TB Network Befor Running STA
TB Network After Running STA
TB Configuration Message Format
Sample SRB Network
IEEE 802.5 RIF
Bridging Between TB and SRB Domains
SNMP Management Model
MIB Tree
SNMP Message Format
OSI and IBM Network Management Functions
ONA Framework
Данный документ подготовлен для HTML версии Владимиром Плешаковым.
Версия: 0.1
Vladimir V. Pleshakov
, pvv@quorus.ru.